配電線路過負荷監控裝置的設計與應用
李戰贈1 姚波2 陸偉青2 (1.中國建筑設計研究院 北京市 100044 ) ( 2.上海安科瑞電氣股份有限公司 上海嘉定 201801)
摘 要:介紹一款基于STM32F103R8T6的配電線路過負荷監控裝置的設計與應用,該裝置應用于突然斷電比過負載造成的損失更大的線路中,能夠與微型斷路器、塑殼斷路器、熔斷器等設備配套使用,實現配電線路過負荷的2段式報警,提前預警線路的過負荷狀態,從而減少由于斷路器跳閘而產生的損失。 關鍵字:過負荷監控
1 引言 JGJ16-2008《民用建筑電氣設計規范》中7.6關于低壓配電線路的保護,是強制性要求的,因此配電線路過負荷監控是必要的。7.6.1條規定“低壓配電線路應根據不同故障類別和具體工程要求裝設短路保護、過負載保護和接地故障保護,作用于切斷供電電源或發出報警信號”。因此,在配電設計中,大量采用各種類型的斷路器,用于實現線路過負荷時的保護。 目前在配電設計中常用的有微型斷路器、塑殼斷路器、熔斷器。其中微型斷路器主要應用于家用及類似場所過電流保護,額定電流不超過125A;工業類場合使用的多為塑殼斷路器,電流最大可達1250A。根據GB 14048.2-2008/IEC 60947-2:2006 《低壓開關設備和控制設備 第2部分:斷路器》、GB 10963.1-2005/IEC 60898-1:2002 《家用及類似電器裝置用過電流保護斷路器 第1部分:交流操作的斷路器 》、GB 13539.1-2008/IEC 60269-1:2006 《低壓熔斷器 第1部分:基本要求 》對于設備要求如下特性,見表1:
配電用過負荷保護特性 表1
|
試驗電流名稱 |
整定電流倍數
(塑殼斷路器例) |
約定時間 |
起始
狀態 |
|
In≤63A |
In≥63A |
|
約定不動作電流 |
1.05 |
≥1h |
≥2h |
從冷態開始 |
|
約定動作電流 |
1.3 |
<1h |
<2h |
從熱態開始 |
由表1可得,一旦配電線路中的電流超過一定的倍數,斷路器會在約定的時間內動作,從而切斷負荷回路。但是,對于某些重要的回路,是不允許切斷供電的,JGJ16-2008《民用建筑電氣設計規范》第3.2.1定義了一級、二級負荷情況,明確指出中斷供電將造成人身傷亡;政治、經濟重要影響;影響重要用電單位的正常工作或造成公共場所秩序嚴重混亂。例如:重要通信樞紐、重要交通樞紐、重要的經濟信息中心、特級或甲級體育建筑、國賓館、國家級及承擔重大國事活動的會堂以及經常用于重要國際活動的大量人員集中的公共場所等用電單位中的重要電力負荷等。因此在7.6.3條5規定“突然斷電比過負載造成的損失更大的線路,其過負載保護應作用于信號而不應作用于切斷電路”。對于上述要求,那么傳統的開關明顯是不能滿足標準要求。 因此,我們需一種裝置,能夠針對不同類型的脫扣特性,在線路過負荷時,發出告警信號,提醒用戶及時采取措施。 本文將要介紹的是一種ACM配電線路過負荷監控裝置,以下簡稱ACM,,該裝置在功能上除能夠實現傳統數顯儀表的測量功能外,還能針對不同類型的線路特性,提供與之動作特性相對應的2段式報警功能,同時配有開關量狀態輸入,準確判斷外部開關狀態,還可配備通訊功能,實現遙測和遙控功能。其動作示意見圖1。保護類型見表3。

圖1 時間-電流工況圖
工作區間 表2
|
代號 |
說明 |
|
Ⅰ |
正常運行 |
|
Ⅱ |
報警1段動作 |
|
Ⅲ |
報警1段動作、報警2段不動作區間 |
|
Ⅳ |
報警2段動作區間 |
|
T1 |
報警2段動作延時時間設定值 |
|
I1 |
報警1段過載值 |
|
I2 |
報警2段過載值 |
配電線路保護電器類型 表3
|
配電線路保護電器類型 |
1段報警 |
2段報警 |
|
微型斷路器 |
1.13In |
1.45In |
|
塑殼斷路器 |
1.05In |
1.3In |
|
熔斷器 |
1.25In |
1.45In |
ACM主要應用在配電線路回路中,不是末端保護,而微斷一般應用于末端保護,因此兩者在功能上不沖突。ACM用于過載報警,而短路保護由單磁塑殼斷路器(僅具有短路保護)和熔斷器來實現。 產品符合以下標準或規范: GB 50054 《低壓配電設計規范》 JGJ16-2008 《民用建筑電氣設計規范》 GB14048.2-2008/IEC 60947-2:2006 《低壓開關設備和控制設備 第2部分:斷路器》 GB10963.1-2005/IEC 60898-1:2002 《家用及類似電器裝置用過電流保護斷路器 第1部分:交流操作的斷路器 》 GB13539.1-2008/IEC 60269-1:2006 《低壓熔斷器 第1部分:基本要求 》
2 電路設計原理 ACM的硬件電路包括主CPU芯片、電源、信號采集電路、人機交互單元、RS485通訊接口、開關量輸入模塊及繼電器輸出接口(圖2)。

圖2 硬件電路框圖
2.1 主控CPU ACM的CPU采用ST公司的基于ARM Cortex-M3架構內核的32位處理器STM32F103R8T6,時鐘頻率最高可達72MHz,內置64K的Flash、20K的RAM、12位AD、4個16位定時器、3路USART通訊口等多種資源,具有極高的性價比。 2.2 電源 電源是一臺設備能否正常、穩定、可靠工作的關鍵部分,ACM采用本公司常用的通用開關電源模塊。該電源模塊輸入電壓為AC85V~265V,輸入頻率45Hz~60Hz,具有多路隔離電壓輸出,滿足多種功能對不同供電電壓的要求。輸出電壓穩定、故障率小,輸出紋波 <1%。具有過壓、過流保護。該模塊經實際現場使用,具有很高的穩定性、可靠性和抗干擾能力。 2.3 信號采集電路(圖3) 信號采集電路采用互感器隔離輸入,將交流信號抬高后,通過放大電路將信號進行放大,最后將采樣信號送入CPU進行A/D轉化。

圖3 信號采集電路
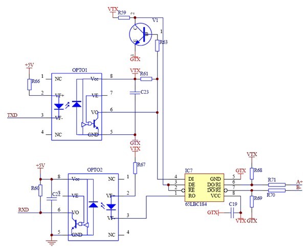
2.4 人機交互單元 人機交互單元采用LCD液晶顯示和按鍵輸入。能夠直觀地顯示測量參數和設置參數。用戶可根據實際需要進行各種參數的設定設置。 2.5 RS485通訊接口 通訊接口模塊采用通用的RS-485、Modbus RTU通訊規約,能實現遙測、遙控、遙信等功能,見圖4。

圖4 通訊電路原理圖
2.6 繼電器輸出接口 繼電器輸出接口(圖5)是動作的執行機構,當出現故障時,繼電器便會產生動作,發出報警信號。

圖5 繼電器輸出原理圖
3 軟件設計 ACM的軟件流程主要包括A/D子程序、保護子程序、計算子程序、顯示子程序、按鍵處理子程序、通訊子程序等子程序,由于程序內容較多,現給出主程序流程(圖6)

圖6 主程序流程圖
4 結構設計 監控裝置的外型結構分為2種,見圖7、圖8。

圖7 圖8
圖7結構采用的是微型斷路器外型,體積小巧,LCD液晶顯示。 圖8采用的是分體式安裝,主體控制單元采用DIN35mm導軌安裝方式,顯示單元采用嵌入式安裝方式,由數據線與主體相連。點陣LCD顯示,美觀大方。
5 產品特點 監控裝置采用真有效值的計算方法、可測量三相電流、三相電壓、四象限有功、無功、功率因數、漏電流、頻率、2~15次諧波等參數,在較寬的頻率范圍內實現了較高的精度。集成有多種類型斷路器的動作特性。該裝置集低壓電測儀表的測量功能和線路監控功能于一體,是重要負荷回路理想的監控元件。 其主要技術指標見下表。

6 應用案例 ACM能應用于多種場合。下圖為典型的應用案例。 在本應用案例中,ACM應用于塑殼斷路器回路,其報警點分別為額定值的1.05倍和1.3倍。當線路中電流值達到所設額定值的1.05倍時,輸出節點7、8閉合,使中間繼電器KA1動作,點亮指示燈PGR;當線路中電流值達到所設額定值的1.3倍時,裝置開始計時(計時時間5s~2h,可任意設定),計時時間到,且電流未能回落,則輸出節點9、10閉合,使中間繼電器KA2動作,使聲光報警器PG動作,從而起到報警作用。

7 結語 ACM配電線路過負荷監控裝置采用先進的設計方案,能夠針對不同的使用場合提供不同的報警點,產品穩定可靠,是理想的配電線路過負荷監控產品。
文章來源于:《電氣技術》2010年第11期。
參考文獻 [1] 李炳華,《智能建筑電氣技術》“淺談建筑電氣新技術的應用”2010.6 [2] 上海安科瑞電氣股份有限公司,ACM系列配電線路過負荷監控裝置選型手冊,2010。 [3] 中國電力出版社,電工與電子技術,1999。 [4] 任志程,周中,電力電測數字儀表原理與應用指南,中國電力出版社,2007
技術咨詢:嚴佳 13820155025
|