天津邁特斯科技有限公司創辦于2000年,是一家專業經營韓國工控自動化產品的營銷機構,本著精誠合作,用戶至上的原則,廣域地為來自各方面的廣大用戶提供優質服務,展開全面合作。
韓國三和EOCR電動機保護器:EOCR-SS、EOCR-SS1/SS2、EOCR-AR、EOCR-ST、EOCR-SP、EOCR-SP1/SP2、EOCR-SE、EOCR-SE2/SE3、EOCR-DS(T)、EOCR-DS1(T)、EOCR-DS2(T)、EOCR-DS3(T)、EOCR-1P、EUCR、EUCR-3C、EOCR-DG、EOCR-DGT、EOCR-DZ、EOCR-DZT、EOCR-3E、EOCR-4E、EOCR-4F、EOCR-3DD/FD、EOCR-3DS/FDS、EOCR-3DZ/FDZ、EOCR-3D420/FD420、EOCR-3SZ、EOCR-3DM/FDM、EOCR-3MS/FMS、EOCR-3MZ/FMZ、EOCR-3M420/FM420系列電動機保護器(電子式電流繼電器)
韓國三和(EOCR)株式會產品系列
EOCR-4F智能過電流繼電器 EOCR-DS1/DS2/DS3智能過電流繼電器
EOCR-SS1/SS2智能過電流繼電器 ? EOCR-3DS智能過電流繼電器 零序電流互感器ZCT
?EOCR-3MZ/FMZ智能過電流繼電器 EOCR-SE固態過電流繼電器
EOCR-SS固態過電流繼電器 EVR-FD電壓繼電器
EOCR-SP1/SP2智能過電流繼電器 EOCR-DS(T)固態過電流繼電器
EOCR-1P固態過電流繼電器 EOCR-3DM/FDM智能過電流繼電器
EOCR-SE2固態過電流繼電器 EOCR-3DZ智能過電流繼電器
EOCR-AR固態過電流繼電器 EOCR-3DD智能過電流繼電器
EGR接地保護繼電器 電流互感器CTEVR-PD電壓繼電器
EOCR-3MS/FMS智能過電流繼電器 EUCR欠電流繼電器
EOCR-FD智能過電流繼電器 EOCR-4E固態過電流繼電器
EVR電壓繼電器EUCR-3C欠電流繼電器 EOCR-SP固態過電流繼電器EOCR-ST固態過電流繼電器
| 韓國三和EOCR-ST電動機保護器 |
|
|
| ■ |
密集型設計 |
| ■ |
過電流及缺相保護 |
| ■ |
LED燈指示脫扣狀態 |
| ■ |
靈活的供電范圍(90-260VAC,320-480VAC) |
| ■ |
便于安裝,可直接安裝在交流接觸器上 |
| |
| |
 |
| 韓國三和EOCR-ST 保 護 |
|
| EOCR |
可保護項目 |
延時特性 |
動作時間(秒) |
| 過電流 |
缺相 |
堵轉 |
反相 |
O-TIME |
| ST |
+ |
+ |
|
|
定時限 | |
| 韓國三和EOCR-ST 技術條件 |
|
| |
電流設定
|
規格 |
范圍 |
| 10 |
0.2~14A |
| 20 |
2~25A |
| 30 |
3~30A |
| 時間設定 |
O-TIME |
0.2~15秒 連續可調 |
控制電壓 (50/60HZ) |
220 |
90-250V(50/60Hz) |
| 440 |
320-480V(50/60Hz) |
| 繼電器輸出 |
形式 |
1-SPDT(1C) |
| 容量 |
3A/250V(AC) |
| 靜態 |
98-95常開 |
| 96-95常閉 |
| 延時特性 |
定時限 |
| 脫扣指示 |
1只LED(亮) |
| 安裝方式 |
接觸器上安裝 | | |
| |
|
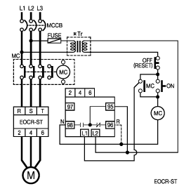
| 韓國三和EOCR-ST 典型參考圖/接線圖/安裝尺寸圖 |
|
|
|